Rolling Diamond

Beijing, China / 2019
Soccer Stadium / Competition

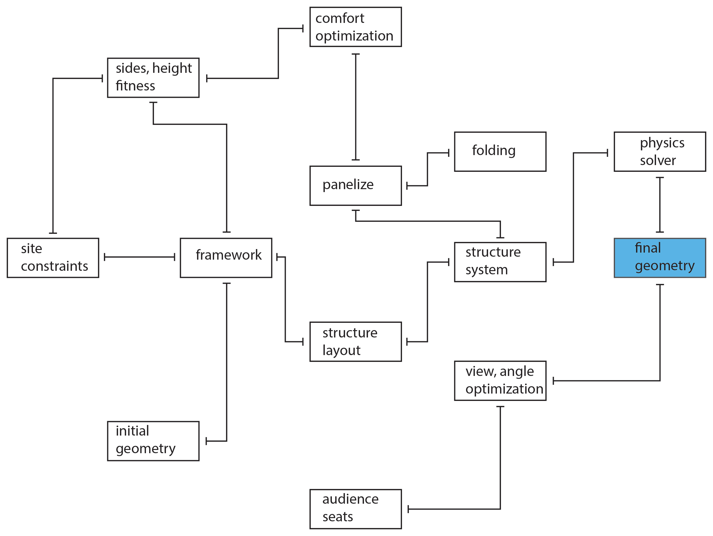
Design is a process of creation to meet specified goals. In generative design, the exact shape and form are not determined by designers; rather, they are generated by algorithms.


For this soccer stadium, initial requirements such as a comfortable seating zone, structural layout, and an iconic form were specified. Then, by using computational tools and generative design approaches (Grasshopper & Kangaroo Physics), the entire model was shaped to optimize structural logic and facade performance.

Next Project Better Half →